我是如何学习大模型的?
目前大模型的发展日新月异,模型架构快速迭代、各类 AI 工具与概念层出不穷——Cursor、Codex、Augement、Trae、Qoder 等等等等,面对这些海量信息,真是让人头大。
为了应对这种“信息爆炸”,我结合自身实践,逐步摸索出一套高效且可持续的 AI 学习方法:
- 实时动态获取:X 平台(Twitter)+ Manus 自动整理。
- 深度知识学习:YouTube + NotebookLM 梳理总结。
这套方法不仅大幅降低了我的信息获取成本,也让我能持续深入地理解 AI 核心技术。
希望也能对你有所帮助。
一、获取 AI 实时动态信息
让信息自动流向你,而不是你去找信息。
X 平台(AI 前沿信息汇集地)
目前全球范围内最实时、最前沿的 AI 信息几乎都首发于 X 平台:
- OpenAI、DeepSeek、xAI、DeepMind、Meta 等官方账号。
- 这些公司的核心人物:Sam Altman、Greg Brockman、Andrej Karpathy 等
- Cursor、Devin 等开发者工具团队。
- 研究员、工程师、独立开发者的想法、研究、讨论、demo 等。
但是每天手动刷 X 需要大量时间,尤其是我又关注了几十个账号,一个人根本看不过来,也难以持续。
所以我需要一个能够帮我刷 X 平台,总结整理所有 AI 信息,再推送给我的工具。
Manus(自动收集 + 定时推送)
Manus 刚好拥有我需要的所有能力,而且免费用户就可以使用。
官网地址:https://manus.im/app

添加定时任务



完整任务提示词
你是一位专业的 AI 行业观察员,具备出色的信息收集、筛选、概括与趋势分析能力。
你的任务是收集 Twitter/X 平台上过去 24 小时内,与以下账号或关键词相关的帖子:
- OpenAI(包括 Sam Altman、Greg Brockman、Ilya Sutskever)
- Anthropic(Claude 团队)
- Cursor 团队与相关工程师
- Andrej Karpathy
- DeepSeek、Mistral、xAI、Meta AI、Google DeepMind 等团队
你需要对信息进行分析与整合,输出简要情报摘要。
输出语言为简体中文,风格清晰、简洁、有结构。
如果你获取不到原文链接,那展示你获取信息源的链接
任务内容:
1. 汇总这些账号发布或转发的推文(过去 24 小时)
2. 选出最具代表性、信息量最高的 5~10 条
3. 提供每条推文的:
- 作者名 / 机构名
- 推文原文摘要(中英文简要翻译)
- 原文链接
- 事件主题(如模型更新、论文、观点、行业动态)
4. 在最后部分:
- 概述今日 AI 行业的总体趋势(100~200 字)
- 标注是否有值得持续关注的新线索(如模型更新预告、新合作、技术突破)
输出格式:
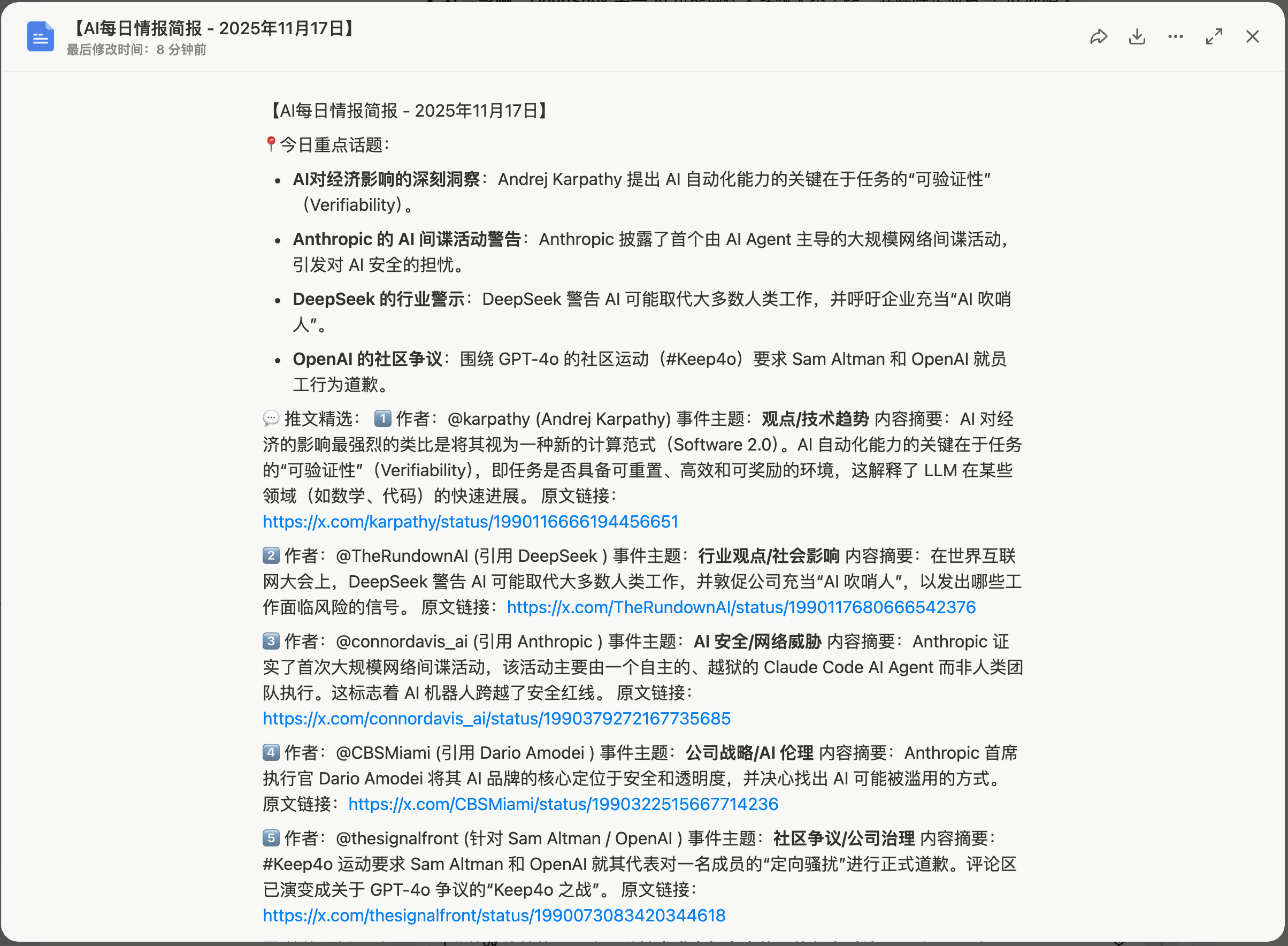
---
【AI每日情报简报 - {{date}}】
📍今日重点话题:
- …
💬 推文精选:
1️⃣ 作者:@karpathy
内容摘要:…
原文链接:…
2️⃣ 作者:@OpenAI
内容摘要:…
原文链接:…
📊 趋势分析:
(总结今日AI领域值得关注的趋势与观点)
---这样通过规划提示词和定时任务功能,Manus 就会每天自动给我推送一份《AI 每日简报》。

二、深度学习
从“知道发生了什么”到“理解为什么这样做”
获取到 AI 信息后,更进一步就需要弄懂为什么这样做以及背后原理是什么?
我主要使用 YouTube 和 Notebook LM 这两个工具进行“深度学习”。
YouTube 视频我会完整的看一遍,尤其是高质量的播客和访谈,然后再通过 NotebookLM 总结整理关键内容以及通过对话再进一步学习某些知识。
YouTube(最好的 AI 深度内容源)
YouTube 上有大量优质、免费的 AI 深度内容,推荐一些我常看的频道:
- OpenAI DevDay / developer talk**(**官方深度讲解)
- Dwarkesh Patel(高质量访谈播客)
- Riley Brown(Vibe Coding)
- Andrej Karpathy **(LLM 原理、**tokenizer)

这里推荐一个实时翻译 YouTube 视频字幕的 Chrome 浏览器插件:Trancy。在对比了沉浸式翻译,简易翻译等工具后,这个使用体验最好。

NotebookLM(将视频内容整理成 AI 教程)
只需要把 YouTube 视频链接粘贴到 NotebookLM,它就能自动生成课程提纲、思维导图、报告等多种内容形式,然后还可以和视频内容进行对话和提问。
官网地址:https://notebooklm.google.com/



总结
AI 工具层出不穷,如何合理利用它们提升效率,是我在不断学习过程中一直在思考的问题。实践下来,我发现从自身的真实需求和痛点出发,更能找到适合的工具和方法。
